
HB-CataFilter陶瓷触媒管脱硫脱硝除尘一体化在泸州宝晶二期瓶罐窑炉的应用优势及工程案例
一、应用优势









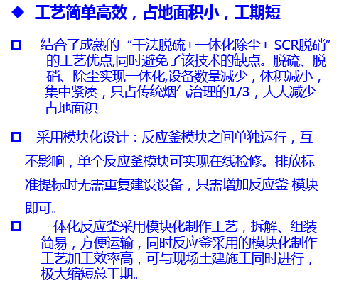
陶瓷触媒管烟气处理工艺在玻璃窑中的应用取得了显著的效果,符合符合地方及排放标准, 且远低于合同要求值,实现超低排放。
荣耀体育网页版
公司地址:河南省南阳市西峡县产业聚集区创业大道北段
公司传真:0377-60207638
联系电话:0377-60207616
公司邮箱:hbhb@hnhbhb.com
发布时间:2020-10-30 14:25:22

HB-CataFilter陶瓷触媒管脱硫脱硝除尘一体化在泸州宝晶二期瓶罐窑炉的应用优势及工程案例
一、应用优势









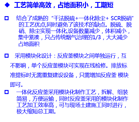
陶瓷触媒管烟气处理工艺在玻璃窑中的应用取得了显著的效果,符合符合地方及排放标准, 且远低于合同要求值,实现超低排放。